Troubleshooting controllo accessi

Troubleshooting controllo accessi

In questa guida riporto i passi da effettuare per individuare la tipologia di problematica su un varco di accesso controllato tramite landscape

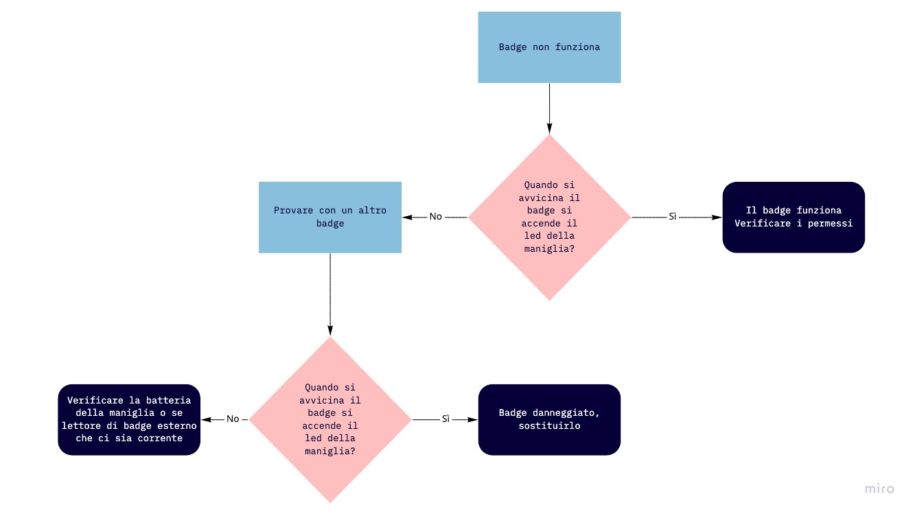
Il badge non funziona

Questo è il problema segnalato più di frequente, ma è una indicazione troppo generica, si veda il diagramma sotto su come procedere

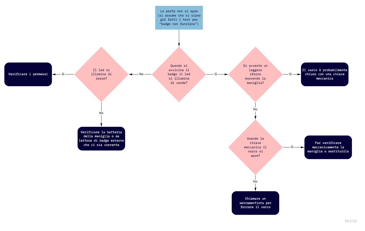
La porta non si apre


La porta non si chiude


La maniglia lampeggia in ***

Si riporta sotto uno schema con indicazione del significato dei lampeggi del led delle serrature Assa Abloy

Sostituzione Batteria scarica

La procedura di sostituzione della batteria cambia in base al tipo di maniglia.

Maniglia H100

Aperio - Abloy Oy - ABLOY For Trust - Abloy Oy
Usare una Batteria CR123A e seguire le immagini sottostanti per lo smontaggio della maniglia.




Maniglia L100

  
Usare due Batterie AL LITIO AA non ricaricabili e seguire le immagini sottostanti per lo smontaggio della maniglia.




Maniglia E100



Usare una Batteria CR123A e seguire le immagini sottostanti per lo smontaggio della maniglia.
Importante: impiegare meno di 30 secondi dalla rimozione della batteria scarica all'inserimento di quella nuova.


Risolvere problemi ai permessi

Sostituzione di un badge




    • Related Articles

    • Attivazione dell'autenticazione a due fattori su Google

      Per attivare l'autenticazione a due fattori ti basterà collegarti a questo  link, cliccare sul pulsante Inizia, inserire il tuo numero di telefono e confermare con il codice di verifica che ti arriverà via SMS/chiamata. È consigliato scaricare e ...
    • Android H-FARM WiFi

      Connect Android to H-FARM WiFi 1. Go to the WiFi settings off your phone 2. Select Add a Network 3. As Network Name use H-FARM 4. As Security select 802.1x EAP or WPA2-Enterprise 5. If required set Phase 2 use MSCHAPv2 6. Insert your mail ...
    • WiFi configuration on Windows 10

      An easy way to Access to H-FARM Wi-Fi Click to START, search CONTROL PANEL and click on it: Click on NETWORK AND INTERNET Click on NETWORK AND SHARING CENTER Click on SET UP A NEW CONNECTION OR NETWORK Click on MANUALLY CONNECT TO A WIRELESS NETWORK ...
    • Cisco Webex Meetings

      1. JOIN A MEETING A- Join from your browser If you received an invitation by email or calendar: click on the link and select Join from your browser: Input your name and email address and allow the use of webcam and microphone wen asked. B- Join a ...
    • Backup Mac on iCloud

      https://support.apple.com/en-us/HT204025 Here you can find the procedure to backup your data on iCloud On your Mac Go to Apple menu > System Preferences and select iCloud. Sign in with your Apple ID, if you need to. Select iCloud Drive. If you want ...